De un garabato a un diagrama profesional: Cómo optimicé mi flujo de trabajo con IA
Hace más de un año, me quedé fascinada viendo a un ingeniero presentar unos diagramas que parecían dibujados a mano en una reunión general de la empresa. No lo conocía, pero la curiosidad me ganó: lo busqué en Slack y le pregunté qué herramienta usaba. Me contó que era Excalidraw, una opción de código abierto.
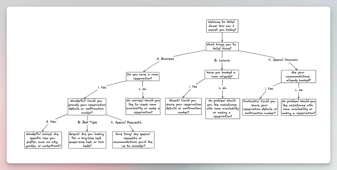
Unos meses después, me encontré ante un verdadero reto: tenía que resolver un árbol de decisiones supercomplejo y convertirlo en un diagrama claro. Decidí experimentar y probé combinando ChatGPT, Mermaid.js y Excalidraw.
Aunque tuve que hacer algunos ajustes manuales tras la primera generación, descubrí un flujo de trabajo increíble y logré exactamente lo que buscaba. Hoy quiero contarte cómo lo hice.
Mis aliadas en este proceso:
- ChatGPT
- Código Mermaid (una herramienta basada en JavaScript para conectar el prompt con Excalidraw)
- Excalidraw

Paso 1: Pedirle ayuda a ChatGPT con la lógica
Como mi tarea era crear un árbol lógico complejo para un chatbot, decidí empezar por lo primero: la estructura. Usé un prompt detallado (aquí te muestro uno hipotético para el ejemplo) y, tras un par de ajustes, el resultado me encantó. Estaba satisfecha, pero había un problema: era una lista larguísima... ¿Cómo convertía eso en un diagrama sin morir en el intento?

Hacerlo a mano me habría quitado muchísimo tiempo. Hace años, un mentor me enseñó que si pasaba demasiado tiempo en tareas repetitivas, era el momento de buscar una forma más inteligente de trabajar. Investigando un poco, descubrí que Mermaid podía ser la clave para visualizarlo.

Paso 2: Generar el código Mermaid
Sinceramente, no tenía ni idea de cómo escribir en el lenguaje de Mermaid, pero en lugar de ponerme a estudiarlo desde cero, preferí delegar: le pedí a ChatGPT que generara el código por mí. ¡Y funcionó de maravilla!

Paso 3: Magia en Excalidraw
Copié el código, abrí excalidraw.com y busqué en el menú la opción "Mermaid to Excalidraw". Pegué mi código emocionada, pero ocurrió algo inesperado: saltó un error.

En lugar de frustrarme o intentar depurarlo yo sola perdiendo el foco, volví a pedirle ayuda a ChatGPT. Le pasé el error, lo corrigió de inmediato y me dio un código nuevo. Lo pegué otra vez en Excalidraw y... ¡voilà! Sin errores. ¡Increíble!

Reflexiones finales
Al final, obtuve un árbol lógico complejo que, aunque visualmente necesitaba un par de toques personales, era un punto de partida espectacular para colaborar con mi equipo, especialmente por lo rápido que lo generé.


Sé que en noviembre de 2023 FigJam lanzó funciones de IA similares y también se pueden lograr resultados geniales ahí (de eso les hablaré en otra ocasión). Pero mi mayor aprendizaje no fue la herramienta, sino el proceso.
Logré definir la lógica, generar el código y corregir errores en menos de un minuto por tarea. Lo que antes me habría tomado horas, ahora fluye en instantes. Este experimento me motivó a seguir explorando cómo optimizar procesos pesados usando el poder de la IA.

Gracias por leer Código en Casa.
Si esto te a ayudado y te sumo algo Dale un 👏 , compártelo con tu red o dejame un comentario para saber tu opinión.